今週新たに公開されたマツダの特許出願は6件。

その中に注目すべき内容があったので取り上げます。
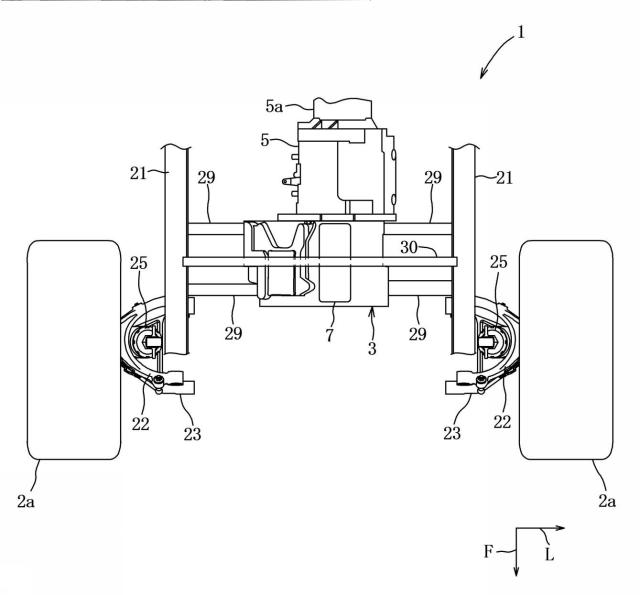
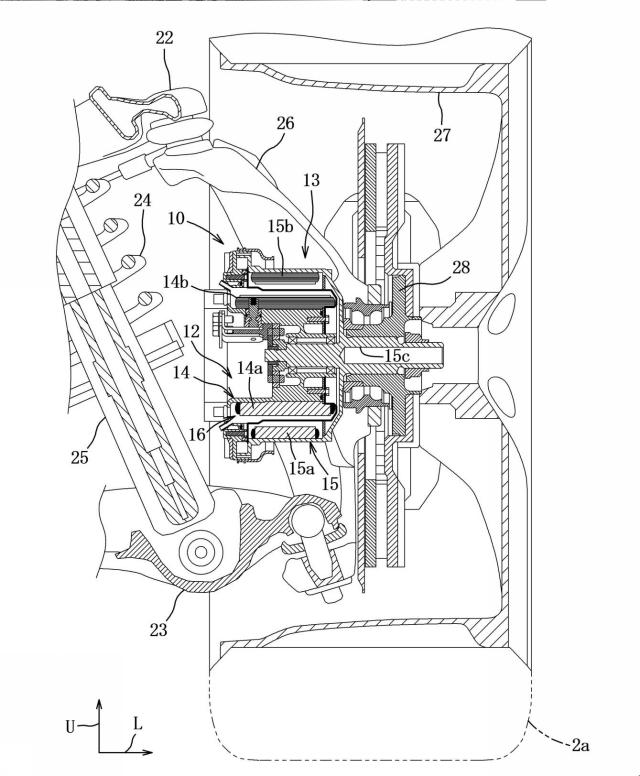
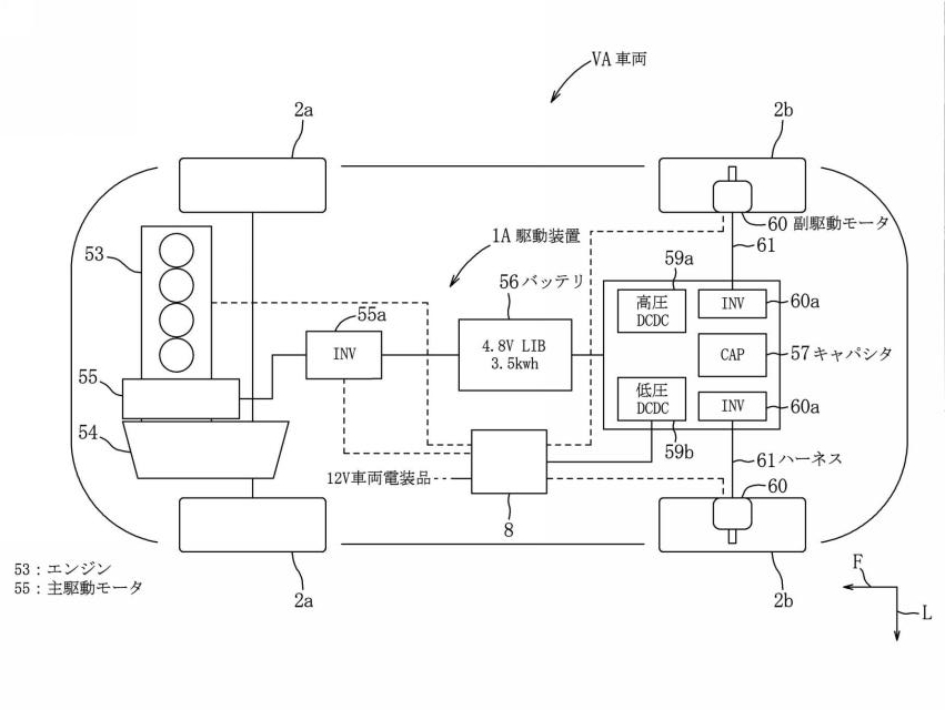
今回取り上げるのは「インホイールモーターを備えた車両」に関する内容。
これまでもマツダの特許・出願でインホイールモーターに関する内容は複数出てきました。
今回も上記と関係してくる可能性が高い内容です。
まずは「車両の駆動装置」という内容。
特開2020-55416 | 知財ポータル「IP Force」







上から2段目左の説明図に”エクセントリックシャフト”という記載がある事から分かりますが、これは「駆動用ロータリーエンジンを搭載したインホイールモーター車両」になります。
基本的な構成は以前出ていた出願と同じです。
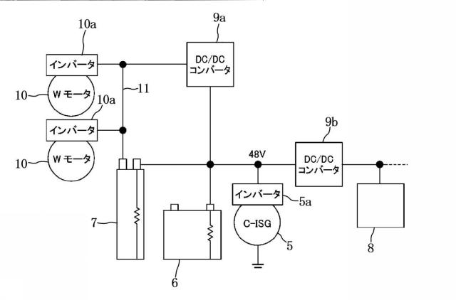
・48VハイブリッドのFR車両
・フライホイールレスエンジン
・ダブルウィッシュボーン式サスペンション
ただ、この内容には続きがあります、それが・・・




・縦置きV6エンジンの実施例(上段左)
・水平対向4気筒エンジンの実施例(上段右)
・縦置き直4エンジンの実施例(下段左)
・横置き直4エンジンの実施例(下段右)
これらの実施例も掲載されています。
今のマツダの方向性から実現する可能性が限りなく低いV6や水平対向まで実施例を掲載しているのは驚き。
ただ、特許・出願の内容ではメインの実施例以外への展開も可能という記載はよく見るのであくまで一例という事かもしれません。
ちなみにこの特許の目的は・・・
インホイールモータの出力確保と車体重量軽減とを両立可能な車両の駆動装置等を提供すること
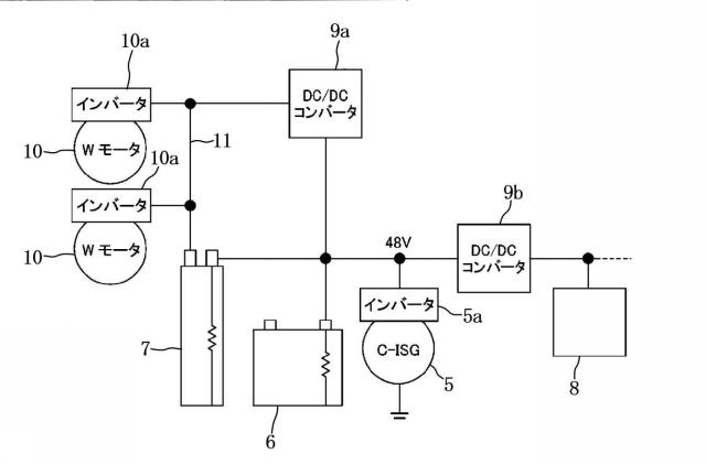
続いても「車両の駆動装置」という内容。
特開2020-55417 | 知財ポータル「IP Force」









こちらも先に取り上げた内容と同じで「駆動用ロータリーエンジンを搭載したインホイールモーター車両」をメインとする内容。
あと、最後にある2枚の説明図を見ると分かりますがFFベースの直4エンジン車による実施例も掲載。
後輪にインホイールモーターを搭載してるのでAWD車とも言えるかもしれません。
特許の目的は・・・
インホイールモータを搭載した車両では、インホイールモータに大電力を供給可能にすべくバッテリの大型化に加え、バッテリとインホイールモータとを電気的に接続するハーネスが高電圧化される傾向にある。
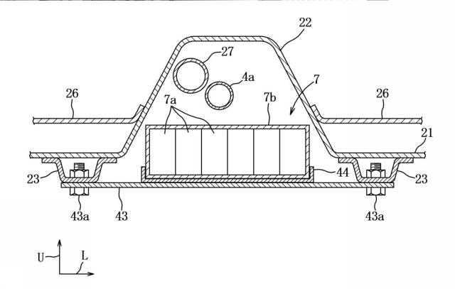
このハーネスを絶縁するための電気絶縁被覆部材の厚みが厚く、また、その全長が長くなることから、車体重量が大幅に増加し、結果的に更なるモータの高出力化及びバッテリの大型化や高電圧化が要求されるという悪循環を生じる恐れがある。そこで、バッテリの大型化に代えて、バッテリに比べて相対的に重量が軽いキャパシタをインホイールモータの電源としてバッテリとは別に設置することが考えられる。
しかし、インホイールモータとキャパシタとを結ぶ領域は依然として高電圧となる傾向になるため、インホイールモータとキャパシタとの間はハーネスを絶縁被覆する必要があり、インホイールモータとキャパシタとが位置的に離隔している場合には、レイアウトからの要求に起因した重量増加を避けることができない。本発明の目的は、インホイールモータの出力確保と車体重量軽減とを両立可能な車両の駆動装置等を提供すること。
今週気になった内容は以上になります♪
インホイールモーターに関する内容が再び出てきましたがどうやら駆動用ロータリーエンジン車に採用する事をメインで検討が進んでいるようです。
かなり攻めの内容なのでどれだけ量産車に反映されるのか謎ですが、次世代ロータリースポーツでこのようなシステムが採用されたらスゴイことになりますね。
今後の特許・出願の情報にも注目していきたいと思います。