
今週新たに公開されたマツダが出願中の特許は9件。
その中から気になった内容を取り上げます。
〇特許情報プラットフォーム
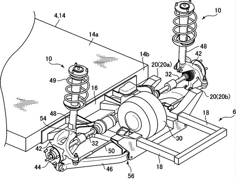
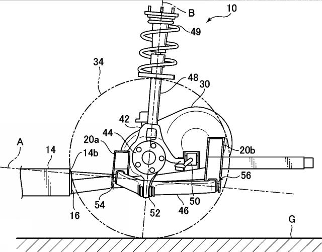
まずは「車両のサスペンション装置」という題名の内容を2件紹介。
①https://ipforce.jp/patent-jp-P_A1-2023-160016
②https://ipforce.jp/patent-jp-P_A1-2023-160024
















〇資料に記載されている特許の目的
①本発明は、電動機を備えた車両において、回生ブレーキおよび摩擦ブレーキの使用時における車両全体のピッチング挙動の変化を抑制することができる車両のサスペンション装置を提供することを目的とする。
②本発明は、電動機を備えた車両において、回生ブレーキおよび摩擦ブレーキの使用時における車両の挙動の変化を抑制することができる車両のサスペンション装置を提供することを目的とする。
こちらは昨年末ごろから出てきている「EV専用スケーラブルアーキテクチャー」関連と思われる特許出願ですが、今回はサスペンションにフォーカスした内容です。
これまで出てきた関連特許は基本的に後輪用モーターの方が高出力になる内容となっており、これは丸本前社長が明言されていた「EV時代は後輪駆動車の時代になる」という内容とも一致します。
続いては「FRP製部材の締結構造」という題名の内容を紹介。
https://ipforce.jp/patent-jp-P_A1-2023-158344









〇資料に記載されている特許の目的
本発明は、コストの上昇を抑えながらFRP製部材と締結部材とが通し孔の径方向にズレを生じた場合にもFRP製部材の座屈を抑制することができるFRP製部材の締結構造を提供することを目的とする。
こちらは「FRP素材を使用したフロントタワーバー」に関する特許出願ですが、タワーバーの形状がロードスター用と同じなのでFR車用が有力。
マツダは今回と同じ形状でカーボン素材(CFRP)の採用を視野に入れた特許もすでに出願しているので、ロードスターの更なる軽量化を実現する手段として検討してるのかもしれません。
ロードスターは次期型で何らかの電動化技術を採用する方針なので車両重量が増える要素が増えますが、開発主査の斎藤さんはバッテリーの進化に期待して次期型でも車両重量1トン以下を目指す方針を明言されています。
バッテリーだけでなくタワーバーなどを"グラム作戦"で軽量化していく可能性もありますね。
今週気になった特許出願は以上となりますが、来週以降も気になる特許・商標・意匠情報が公開されたら随時取り上げていきたいと思います。